
盼星星盼月亮,国庆中秋 8 天小长假终于来啦!打算自驾去丹阳眼镜城的朋友们,是不是还在担心 “开车容易停车难”?别慌!这份专为自驾党定制的「停车 + 逛吃全攻略」新鲜出炉,不仅帮你轻松破解停车难题,还能把假期的快乐值直接拉满,赶紧收藏转发,出发前再看一眼,保准不慌!
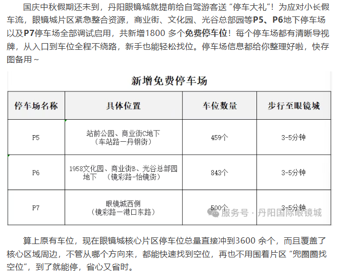
重磅福利:1800 + 免费车位上新,3600 + 车位覆盖核心区


解决了停车问题,可别只顾着挑眼镜,国庆期间的隐藏福利和逛吃推荐,帮你把假期快乐拉满!
✅10.1 网红互动:@刘向东化身 “一日店长”
10 月 1 日当天,人气网红 @刘向东将空降丹阳国际眼镜城,变身 “一日店长” 陪大家过节!现场不仅能面对面聊天,还能免费领好礼、配镜享优惠,打卡合影发圈的仪式感也安排得明明白白,早到早得,手慢无!

